联系我们

PFM 转换器控制电路原理图

网站首页 » 新闻 » 行业动态 » PFM 转换器控制电路原理图

PFM 转换器控制电路原理图

PFM 转换器

各种由电池供电的电子产品,如手提电脑手机数码相机、PDA等的电源管理系统都需要DC/DC 转换器 ,因此,DC/Dc转换器的应用越来越广泛。它的实现及控制方式也多种多样,但输出精度、转换效率、启动电压等是DC/DC转换器中的核心问题。本文介绍了一款结构简单、功能完备、输出精度高、功耗低的升压型 PFM 控制DC,DC转换器。升压型DC/DC转换器结构功能框图和工作原理从传统升压型DC/DC转换器的结构和工作原理可以看出,其核心问题是驱动电路对开关晶体管M的控制,本文提出了一种升压型PFM控制DC/DC转换器,采用内置的 MOSFET 作为开关管,包括基准电压源、误差比较器、运放、PFM控制电路、MOSFET限流保护电路、使能控制、电压采样等单元电路

一、12V雷竞技的下载方式PFM控制电路的实现

PFM控制电路是由有多个使能端控制的振荡器组成的,如图2所示。其中,EN1为误差放大器CM的输出,EN 2为运放OM的输出。protect为过流保护的输出,当M电流超过预定值时,protect控制振荡器停振,使M断路,防止损坏。

二、PFM控制电路模拟结果

PFM控制电路在模拟时,输出电压VOUT的额定值取典型输出值3.3V,模拟结果如图3所示。

从模拟结果可以看出,此PFM控制电路的实现方式在轻负载下,可以有效降低转换器的损耗,提高运行效率。


三、12V雷竞技的下载方式直流转换器分类

功能分类
升压转换器:将一个较低电压(范围或定值)变换为另一个较高电压(可变或定值)的电压转换器,如输入12V(输入电压范围:10V-15V)经转换后输出48V;
降压转换器:将一个较高电压(范围或定值)变换为另一个较低电压(可变或定值)的电压转换器,如输入48V(输入电压范围:40V-60V)经转换后输出12V;
升降压转换器:同时能将一个电压(范围或定值)变换为较低或较高电压(可变或定值)的电压转换器,如输入48V(输入电压范围:40V-60V)经转换后可以输出12V,也可以输出72V;
隔离性能分类
非隔离转换器:输入输出之间具有一条直流路径,输入输出共地,结构简单,成本低,效率高,安全性能差;
隔离转换器:输入和输出之间进行电气隔离,消除直流路径,输入输出不共地,结构复杂,成本高,效率相对非隔离有所降低,可靠性高;
控制需求分类
PWM控制型转换器:效率高并具有良好的输出电压纹波和噪声;
PFM控制型转换器:即使长时间使用,尤其小负载时具有耗电小的优点;
PWM/PFM控制型转换器:小负载时实行PFM控制,且在重负载时自动转换到PWM控制;
输出需求分类
单路输出型转换器:经转换输出的电压和电流只是一组固定的值;
多路输出型转换器:经转换输出的电压和电流可以是多组不同的值;


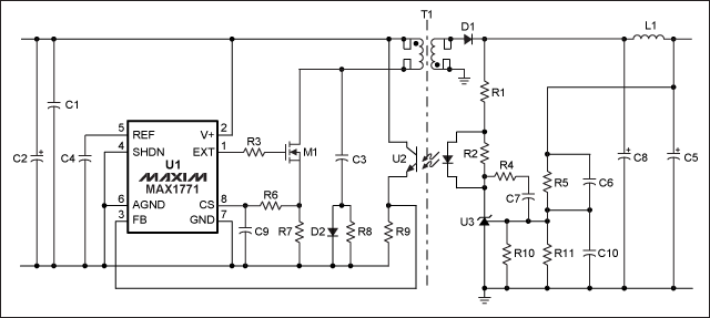
四、隔离型PFM反激DCDC转换器电路原理图

另一方法是采用具有脉冲频率调制(PFM)控制器的DC-DC转换器¹。PFM控制器采用两个单稳态电路,只有当负载从DC-DC转换器的输出消耗电流时才工作。PFM基于两个开关时间(较大导通时间和较小关闭时间)和两个控制环路(稳压环路和较大峰值电流、关闭时间环路)。

PFM的特点是控制脉冲的频率可变。控制器中的两个单稳态电路确定了TON (较大导通时间)和TOFF (较小关闭时间)。TON单稳态电路触发第二个单稳态电路TOFF。只要电压环路的比较器检测到VOUT跌落到稳压范围以下,将触发TON单稳态电路。导通脉冲的较大值固定,如果峰值电流环路检测到达到电感电流门限的数值,则可缩短该脉冲时间。

PFM控制器的静态电流损耗受限于基准偏置电压和误差比较器的电流(几十µA)。相比之下,PWM控制器的内部振荡器则必须连续工作,电流损耗达到几个毫安。本文介绍的方案在采用PFM控制器拓扑时,12V电源供电下的电流损耗小于1mA。

现场应用系统,例如:浇水系统,往往用于恶劣环境,所以这些系统的DC-DC转换器要求电气隔离。变压器可提供隔离,但须保证在不影响隔离的情况下,将电压基准从副边反馈至原边。解决这一问题的常见方法是采用辅助绕组或光电耦合器。

电源拓扑属于降压结构。本例中所使用电池组的标称电压为12V,而系统内部电路的工作电压为3.6V标称电压。图2所示为DC-DC开关电源的示意图,表2列出了材料清单和相应的元件值。控制环路调节电压时,光电耦合器需要一个恒定电流流过变压器原边的LED。电流下限由光电耦合器在低端偏置电流的CTR (10mA时为63%,1mA时为22%)和响应时间的减小(20mA时为2µs,5mA时为6.6µs)决定。

PFM 转换器控制电路原理图



桌面式电源充电器生产厂家

电源线插头用途与使用注意事项

反激电源精讲

雷竞技的下载方式市场趋势和解决方案分析

电源PCB设计阶段应注意的细节

源适配器耐温性能介绍



文章转载自网络,如有侵权,请联系删除。
| 发布时间:2017.09.14    来源:电源网
上一个:纹波和噪声形成原因及相应的抑制措施下一个:PWM 转换器基本工作原理及简介

雷竞技(RAYBET)·官方网站专业生产:雷竞技的下载方式、充电器、LED驱动电源、车载充电器、开关电源等....

Baidu
map